本网讯(通讯员 贾丰成)6月3日,由全国大学生生命科学竞赛委员会举办的第九届全国大学生生命科学竞赛(2024,创新创业类)网评结果出炉!明星ai换脸
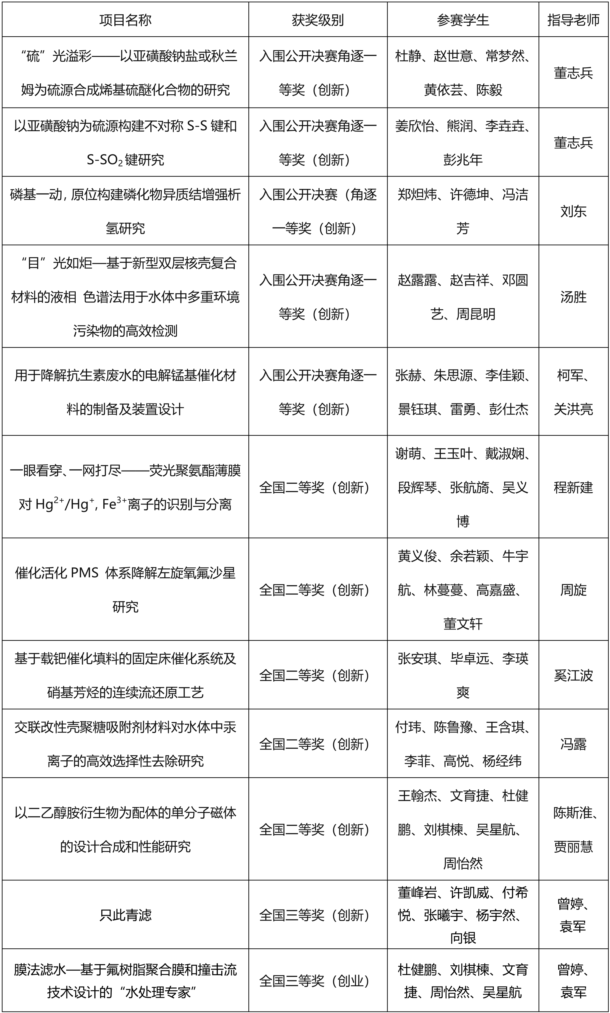
师生共获得12项国家级奖项,其中入围公开决赛有望争夺国家级一等奖有5项,获得国家级二等奖5项、三等奖2项,获奖学生主要集中在2020级和2021级应用化学和环境工程专业,获奖数量和质量再创新高(学院2023年获国家级一等奖2项、二等奖2项、三等奖6项)!
具体获奖项目的信息如下:

全国大学生生命科学竞赛(CUSLC)是涵盖生物、食品、医学、药学、农学、环境等高校生命科学领域的全国性赛事,由全国大学生生命科学竞赛委员会设立,分科学探究和创新创业两个赛道,每年举办一次,是教育部官方认可84项全国大学生学科竞赛之一,也属于学校官方认可的A类赛事。
近年来,学院高度重视本科生双创教育工作,在“互联网+”创业大赛、挑战杯、节能减排大赛、化学实验创新设计大赛等重要赛事上均取得了良好的成绩。学院将持续把竞赛作为双创教育的重要抓手,进一步完善创新型人才培养体系,更好地助力学校一流学科建设。(审稿 张宗良 许守飞)